听说这里很多大神,随便来混混有没有内推
在 boss 上投了四五天了,一个面试约不到,我感觉我写的还行吧
觉得我菜的尽情喷

1
0xkrypton OP |
2
xiaoming1992 2025 年 12 月 27 日 via Android
你这么写 hr 看不懂啊,还是说本来就是直接给技术看的?
|
3
nbhaohao 2025 年 12 月 28 日
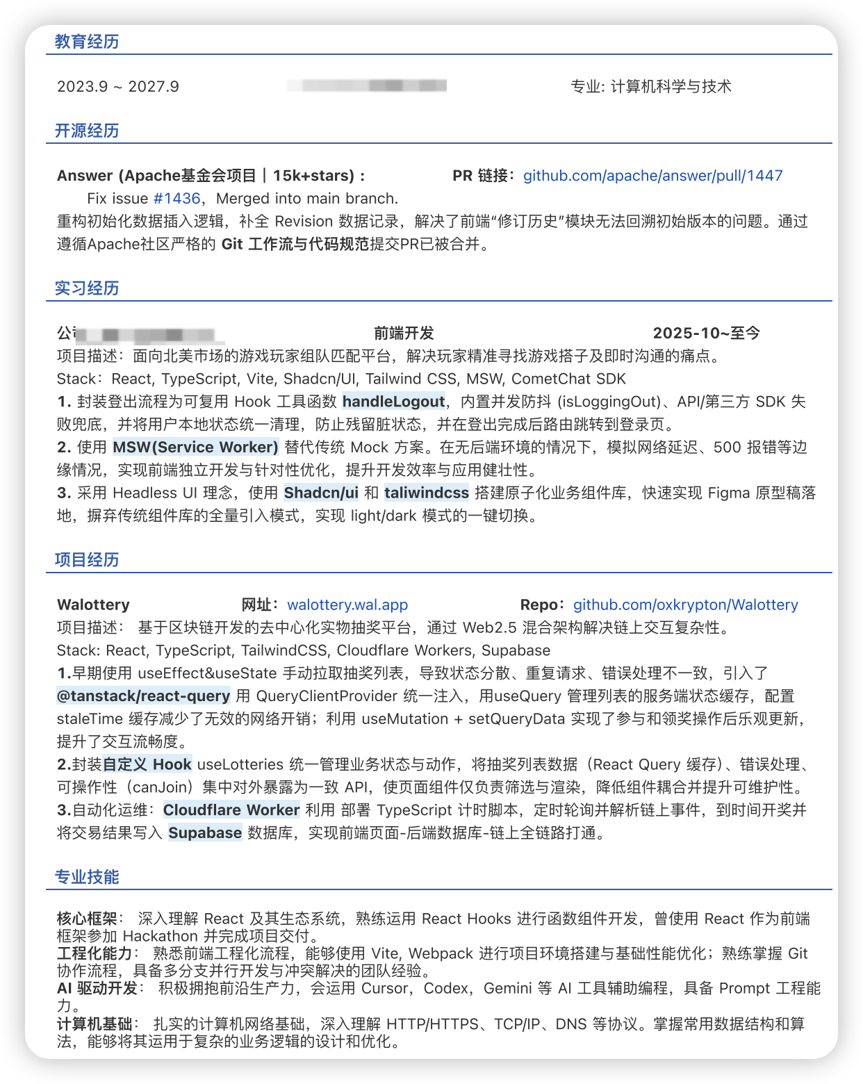
1. 有开源经历挺不错的.
2. 类似 handleLogout, isLoggingOut 这些技术细节描述太细了, MSW, shadcn/ui 同理, 实现细节感觉都比较基础, 可以简化为 熟练使用 shadcn/ui, tailwindcss 这样就 ok 了, 有比较好的亮点才值得展开说, 比如你的开源经历, 就挺好. 另外 MSW 这个缩写好像比较少见 (这个库用的人蛮多, 但好像确实很少在简历上提及) 3. 「早期使用 useEffect.... 用 useQuery... useMutation 」, 同第 2 点. 4. 专业技能建议放在教育经历下面, 因为从 HR 筛选简历的话, 关键的技术名词要先出现, 这里出现 React, React Hooks, Vite 是对的, AI 页不错, 基础也 ok, 刚刚的 UI 库, CSS 库, Hook 库, TS 也可以在这里提及. 稍微总结下: 1. 一般的技术细节可以简单概括, 有亮点的, 比如开源经历, 确实值得展开说说 2. 专业技能建议提前, 用类似 “熟练/了解/精通” 等程度简单概括自己对技术框架的熟悉使用程度. |
4
xianyu191031 2025 年 12 月 28 日
实习经历放最前面,其次项目,开源的贡献做的不多的话建议一句话带一下就行(虽然做了但是做的很少,与其全说不如只说自己做了,朦胧美);实习跟项目内容压一半,不要只关注技术点,最好带一些业务效果反馈;个人建议应届不要加重关键字,技术栈无需过分陈列(你写什么就会问什么,答不上是减分);应届简历忌讳熟练、深入、精通,请把词语调整成掌握程度即可(放我这是自谦者略微加分)
|
5
WardenRU 2025 年 12 月 29 日
|
7
0xkrypton OP @xianyu191031 感谢指点!
|
9
Kou 8 天前
我这边在招前端实习,觉得你简历看起来还不错,可以留个联系方式聊一下么
|