V2EX = way to explore
V2EX 是一个关于分享和探索的地方
现在注册
已注册用户请  登录
• 请不要在回答技术问题时复制粘贴 AI 生成的内容
Ccxdcyl
V2EX  ›  程序员

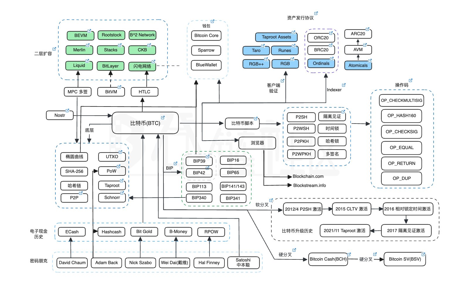
打算学习比特币,根据这种图谱,来进行学习会有什么问题吗?

  •  
  •   Ccxdcyl · 2024-07-08 17:18:36 +08:00 · 3207 次点击
    这是一个创建于 537 天前的主题,其中的信息可能已经有所发展或是发生改变。

    目前觉得依靠这种架构图会更清晰貌似是会更清晰一些,有什么看法或者更好的推荐吗?

    btc

    11 条回复    2024-07-10 09:34:42 +08:00
    Ccxdcyl
        1
    Ccxdcyl  
    OP
       2024-07-08 17:28:06 +08:00
    fuckfaker
        2
    fuckfaker  
       2024-07-08 17:40:39 +08:00
    要自己搞山寨币嘛
    Ccxdcyl
        3
    Ccxdcyl  
    OP
       2024-07-08 17:54:21 +08:00
    @fuckfaker 就算发币了也不是自己能搞成的吧😂,就只是从学习角度入门。
    hemingway
        4
    hemingway  
       2024-07-08 20:24:36 +08:00
    我最近也在学习,关注一下。我打算撸空投,暂时没有找到可以直接上手拿钱的路径。
    keithwhisper
        5
    keithwhisper  
       2024-07-08 20:41:28 +08:00
    Try this https://www.btcstudy.org/maps/ 更专注在 BTC
    mfyhx1417
        6
    mfyhx1417  
       2024-07-08 21:03:13 +08:00
    @hemingway +1 ,之前也想学下怎么撸空投。大佬,有资源或者教程之类的吗
    wushenlun
        7
    wushenlun  
       2024-07-09 07:49:19 +08:00 via Android
    蹲个教程
    Yi23
        8
    Yi23  
       2024-07-09 11:33:25 +08:00
    蹲个教程
    xilibi2003
        9
    xilibi2003  
       2024-07-09 11:54:51 +08:00
    dtgxx
        10
    dtgxx  
       2024-07-09 12:55:26 +08:00
    真羡慕你,我一般发帖说要学什么之后就不了了之了。
    Ccxdcyl
        11
    Ccxdcyl  
    OP
       2024-07-10 09:34:42 +08:00
    再补充一条 Web3 的学习路线图: https://learnblockchain.cn/maps/Roadmap?source=share
    关于   ·   帮助文档   ·   自助推广系统   ·   博客   ·   API   ·   FAQ   ·   Solana   ·   2433 人在线   最高记录 6679   ·     Select Language
    创意工作者们的社区
    World is powered by solitude
    VERSION: 3.9.8.5 · 27ms · UTC 02:11 · PVG 10:11 · LAX 18:11 · JFK 21:11
    ♥ Do have faith in what you're doing.